你好,游客 登录 注册 发布搜索
背景:
阅读新闻

望云天招投标中心管理系统解决方案

[日期:2007-09-03] 来源:望云天  作者: [字体: ]
英文顶级域名注册 海外域名注册 中文域名注册 国别域名注册 姓名域名注册 高速韩国空间 外贸美国空间 精准邮件营销
您身边的网络运维管家! 电话: 13450298258 / 020-33552092 QQ: 9077260 点击立即联系我
  对于中标药品的配送监管,监管机构可通过客户端分析系统,获得各医院、医药公司药品购销的详尽汇总信息,包括:

  各医院每月/每年药品批购/进销差价分析

  各供货单位批购/进销资金排序

  按药理作用/剂型/价格管理权/厂商分类统计---药品批发价/零售价/买进价-进销存资金比率

  某月/全部入库药品按购买额、零售额资金排序

  药品批号查询

  各医院进销存情况比较

  各医院批购/零售差额排序

  供货商方面/医院方面同品牌药品价格比较

  生产厂商金额统计

  第五章、系统交互平台建设

  5.1 系统特性

  基于B/S+C/S,技术先进;

  模块划分充分考虑办公习惯,功能完善,满足实际办公需求;

  充分利用微软的操作系统、后台产品、前台产品和开发工具的强大 功能和优势;

  实行层次管理方式,职责和权限划分明确;

  实行无纸办公的同时,兼顾有纸传统办公方式,并为有纸办公提供 最大方便,用户适应性好;

  分级管理,确保信息的安全;

  图形化用户界面,直观,操作简单;

  查询和统计方便,统计输出形象直观;

  提供完整直观方便的系统管理工具;

  客户端与数据库隔离,安全性更高;

  统一的客户浏览界面,使用简单;

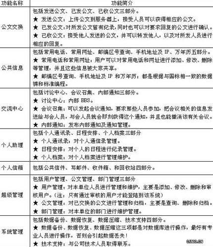
  5.2 功能介绍

  
收藏 推荐 打印 | 录入:csnic | 阅读:
相关新闻      
本文评论   查看全部评论 (0)
表情: 表情 姓名: 字数
点评:
       
评论声明
  • 尊重网上道德,遵守中华人民共和国的各项有关法律法规
  • 承担一切因您的行为而直接或间接导致的民事或刑事法律责任
  • 本站管理人员有权保留或删除其管辖留言中的任意内容
  • 本站有权在网站内转载或引用您的评论
  • 参与本评论即表明您已经阅读并接受上述条款

热门评论
推荐链接
域名、域名注册、主机、虚拟主机、邮箱、企业邮局、客服、网站秘书、推广、网站推广、免费试用
域名注册
虚拟主机
企业邮箱

 

Copyright © CSNIC Powered by 

Powered by iwms 6.0